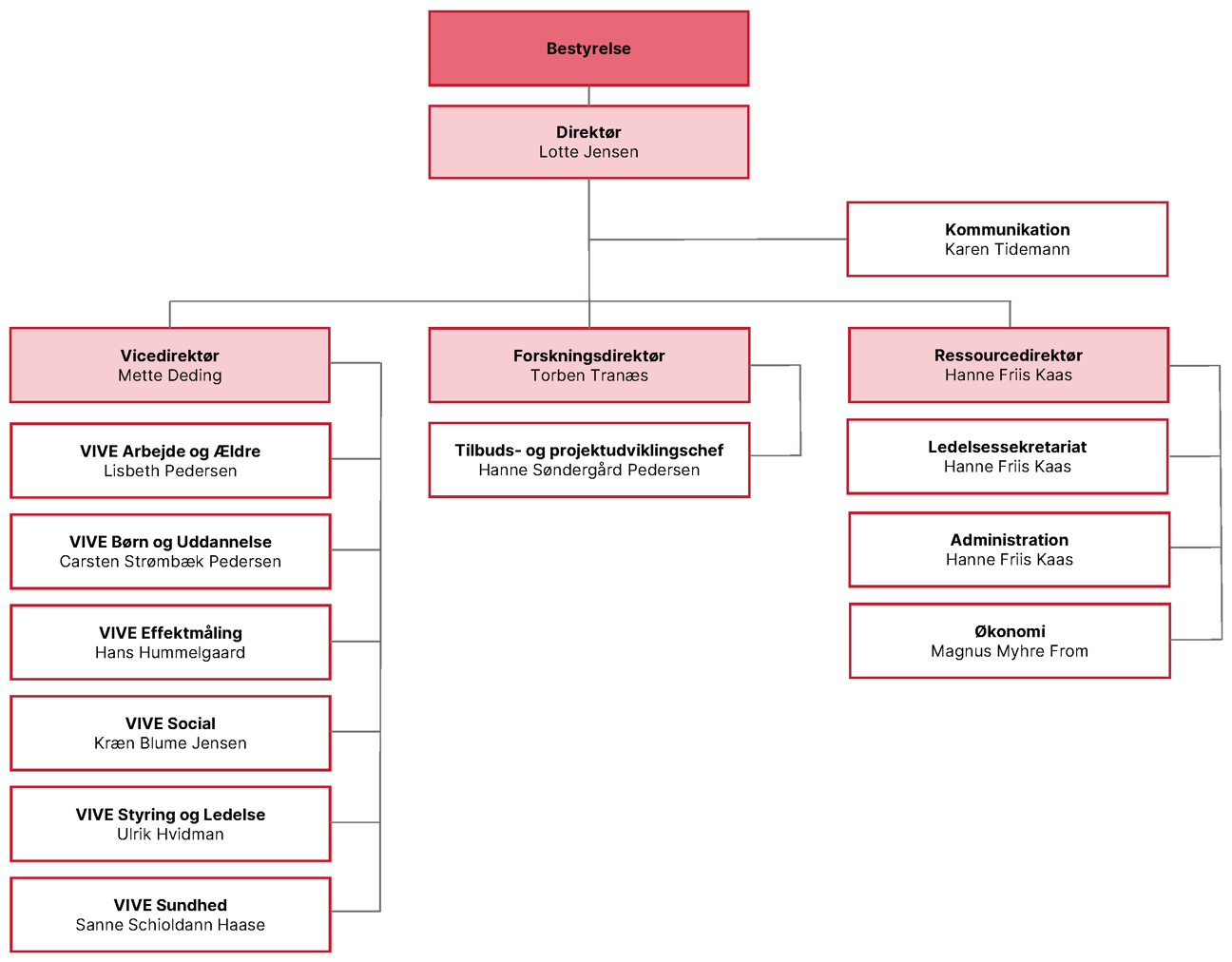
Ledelse og organisering

VIVEs daglige ledelse
VIVEs daglige ledelse består af:
- Lotte Jensen, direktør
- Mette Deding, vicedirektør
- Torben Tranæs, forskningsdirektør
- Hanne Friis Kaas, ressourcedirektør
- Carsten Strømbæk Pedersen, forsknings- og analysechef for VIVE Børn og Uddannelse
- Hans Hummelgaard, forsknings- og analysechef for VIVE Effektmåling
- Sanne Schioldann Haase, forsknings- og analysechef for VIVE Sundhed
- Kræn Blume Jensen, forsknings- og analysechef for VIVE Social
- Lisbeth Pedersen, forsknings- og analysechef for VIVE Arbejde og Ældre
- Ulrik Hvidman, forsknings- og analysechef for VIVE Styring og Ledelse
- Karen Tidemann, kommunikationschef
- Magnus Myhre From, økonomichef
- Hanne Søndergaard Pedersen, tilbuds- og projektudviklingschef
Se oversigt over VIVEs organisation nederst på siden.
Forskning og analyse er på VIVE organiseret i seks afdelinger:
VIVE Arbejde og Ældre
Afdelingen beskæftiger sig med to faglige områder: beskæftigelse & integration samt ældreområdet. Inden for beskæftigelse og integration har afdelingen bl.a. fokus på, hvordan arbejdsmarkedet fungerer, og hvordan beskæftigelsesindsatser implementeres og virker. Desuden er der fokus på boligsociale indsatser og problemstillinger, der vedrører etniske minoriteters velfærd og inklusion i det danske samfund. Inden for ældreområdet har afdelingen bl.a. fokus på samfundsmæssige udfordringer i det aldrende samfund, ældres levevilkår og indretningen af ældreplejen.
VIVE Børn og Uddannelse
Afdelingen har to hovedområder: Børn og unges udsathed samt dagtilbud og uddannelse for både børn, unge og voksne. I forhold til udsathed er der for eksempel fokus på forebyggende indsatser og anbringelser. På dagtilbuds- og uddannelsesområdet er der for eksempel fokus på børn og unges læring og trivsel samt overgangsproblematikker. Afdelingen har også fokus på, hvordan børn og unge med særlige behov – herunder læringsudfordringer eller psykisk mistrivsel – klarer sig i uddannelsessystemet. Endelig beskæftiger VIVE Børn og Uddannelse sig med organisering og ledelse på social-, dagtilbuds- og uddannelsesområdet, implementering og evaluering af reformer og specifikke indsatser samt effekter af disse.
VIVE Effektmåling
Afdelingen har fokus på hvilke offentlige indsatser, der giver størst kvalitet for borgerne set i forhold til omkostningerne. Afdelingen rummer et stærkt analyse- og forskningsmiljø, hvor medarbejderne anvender avancerede statistiske analysemetoder til effektmålinger og samfundsøkonomiske analyser, herunder cost-benefit-analyser og forskellige metoder til måling af kvalitet og præferencer. Afdelingen er desuden vært for Campbell og gennemfører systematiske forskningsoversigter (reviews) over effektmåling af offentlige indsatser, og den samarbejder tæt med VIVEs øvrige afdelinger inden for deres respektive emnefelter.
VIVE Social
Afdelingen har fokus på socialpolitik, sociale indsatser og sociale forhold for hele befolkningen. Den beskæftiger sig med borgernes levevilkår og med udsatte grupper i særdeleshed, og temaerne er bl.a. social marginalisering, social stratifikation og fattigdom. Afdelingen ser på, hvordan kommuner og praktikere omsætter socialpolitikken til konkret praksis, og hvordan konkrete indsatser virker. Endvidere har afdelingen fokus på familiepolitik, herunder skilsmisse- og orlovsproblematikker og familie-og arbejdslivsrelationer.
VIVE Styring og Ledelse
Afdelingen beskæftiger sig med styring, ledelse, organisering og produktivitet i den offentlige sektor – på det nationale, regionale og kommunale niveau. Den undersøger ressourceudnyttelsen i den offentlige sektor og ser på, hvilken effekt styrings- og ledelsesmodeller har på kvalitet, resultater og udgifter samt på medarbejdernes motivation og præstationer. Afdelingen har bl.a. fokus på økonomistyring, tværsektorielle løsninger, offentlig-privat samspil, resultatstyring og implementering. Afdelingen er desuden vært for ECO-nøgletal, og den samarbejder tæt med VIVEs øvrige afdelinger inden for deres respektive emnefelter.
VIVE Sundhed
Afdelingen beskæftiger sig med borgernes fysiske og psykiske sundhed, og de institutioner, organisationer og interventioner, der er rettet mod at skabe en bedre sundhed i befolkningen. Afdelingen har fokus på alle målgrupper – fra de endnu ufødte over børn, unge og voksne til den ældre medicinske patient. Der er fokus på de organisationer og institutioner, der arbejder med at skabe en bedre sundhed, fx sygehuse, almen praksis, frivillige organisationer og kommuner. Afdelingen ser også på krydsfeltet mellem sundhed og sociale indsatser, samt på samspillet til beskæftigelsesområdet.
Organisationsdiagram
En oversigt over VIVEs organisation
